Historique du projet
Je souhaite remercier Daniel Carreau et tiji2486 pour leur aimable participation dans l’élaboration et la mise au point de ce PCB abouti.
Pour ma part, j’ai commencé ce projet de traqueur solaire en août 2023, d’abord pour mon besoin personnel.
Dès les premières phases de développement, l’ESP32 et son câblage ont été installés sur un premier traqueur en bois à deux axes combinés. Ce prototype a commencé à produire en novembre 2023.
Il a permis de valider les premiers principes du système, à la fois sur le plan mécanique, électronique et logiciel.
Version actuelle disponible
PCB Traqueur V10 en téléchargement
Une première carte pour faciliter les tests
Une première carte simplifiée a été réalisée à partir d’un support ESP32.
L’objectif n’était pas encore de concevoir une carte définitive, mais simplement d’éviter de travailler avec un montage provisoire, des fils partout autour de l’ESP32, et des connexions peu fiables.
Cette première version a surtout servi à faciliter les essais en conditions réelles.


Une version plus complète
Dans un second temps, une carte plus complète a été développée par Daniel Carreau, électronicien à la retraite.
Cette version a apporté plusieurs améliorations importantes :
- une gestion plus structurée de l’alimentation ;
- une connectique organisée pour les différents périphériques ;
- un calibrage plus précis des capteurs de luminosité ;
- des possibilités de configuration par jumpers.
Elle permettait notamment d’utiliser plusieurs types de détecteurs de proximité :
- NPN ;
- PNP ;
- NO — Normally Open ;
- NC — Normally Closed.
Le type de capteur utilisé pouvait être configuré directement sur la carte par le positionnement des jumpers.

Cette carte fonctionne toujours aujourd’hui sur le traqueur de Daniel Carreau. Elle a permis de valider l’architecture matérielle, mais elle n’a pas été publiée à l’époque, car le projet était encore en évolution et le nombre d’utilisateurs restait limité.

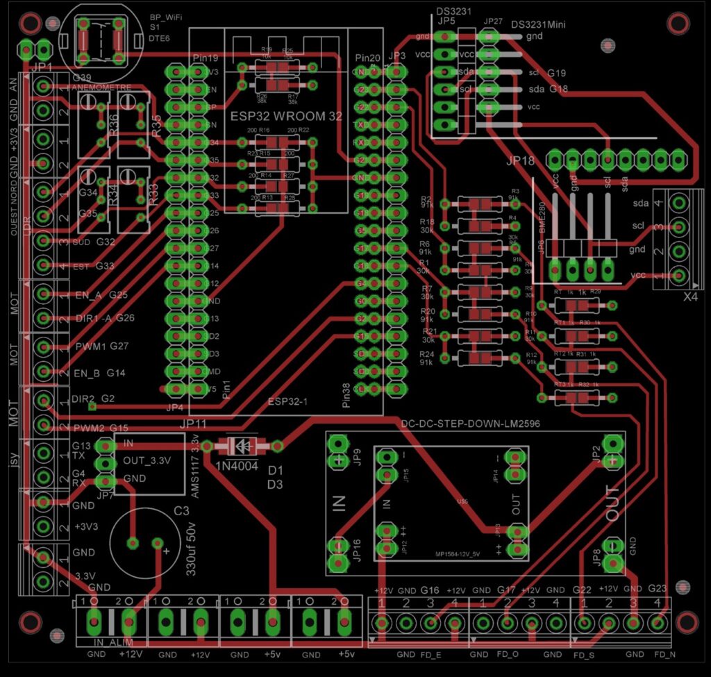
Version actuelle disponible en téléchargement
La version actuelle du PCB est une version optimisée et simplifiée, adaptée à l’évolution du code V10.

Cette dernière version a été réalisée par tiji2486, passionné de microélectronique, modélisme et réalisations techniques.
Voici certaines de ses réalisations :


L’évolution du projet a conduit à simplifier certaines parties de l’architecture électronique afin d’obtenir une carte plus facile à câbler.
Cette version intègre notamment :
- les ponts diviseurs nécessaires aux entrées ESP32 ;
- les résistances de polarisation ;
- des protections simples pour les entrées ;
- une implantation adaptée au fonctionnement actuel du logiciel.


PCB Traqueur V10 en téléchargement
Le fichier ZIP fourni contient les fichiers de fabrication du PCB.
Ce fichier permet de faire fabriquer la carte chez un fabricant de PCB comme JLCPCB.
Attention : il s’agit du PCB nu.
Les composants ne sont pas montés dessus automatiquement. Il faudra ensuite souder les composants soi-même ou les faire souder.
Faire fabriquer le PCB avec JLCPCB (d’autres procédés existent)
La commande se fait directement depuis le site de JLCPCB (après avoir créer un compte).
Le principe est simple : on envoie le fichier ZIP contenant les fichiers Gerber, puis le site affiche un aperçu de la carte avant validation. JLCPCB indique officiellement qu’il faut regrouper les fichiers Gerber, perçages, sérigraphies, masques et contour de carte dans un seul fichier ZIP, puis vérifier le résultat avec leur Gerber Viewer avant commande. (jlcpcb.com)
Étapes simples
- Télécharger le fichier ZIP du PCB.
- Ne pas modifier le contenu du ZIP.
- Aller sur le site de JLCPCB.
- Cliquer sur Order now ou Get instant quote.
- Ajouter le fichier avec Add Gerber file.
- Vérifier l’aperçu de la carte dans le visualiseur.
- Contrôler surtout :
- les dimensions de la carte ;
- le contour du PCB ;
- les perçages ;
- les textes ;
- qu’aucun élément ne se retrouve en dehors de la carte.
- Choisir les options de fabrication.
- Valider la commande.
Pour une commande simple, on peut généralement rester sur des options classiques par défaut :
- PCB 2 couches ;
- épaisseur 1,6 mm ;
- cuivre 1 oz ;
- quantité 5 pièces ;
- couleur au choix ;
- sans assemblage des composants.
JLCPCB propose un devis automatique en ligne après l’envoi du fichier, avec un prix qui dépend notamment de la taille, du nombre de couches, de la finition et de la quantité commandée. (jlcpcb.com)
Point important avant de commander
Ne validez jamais la commande si l’aperçu affiche :
- une carte immense ;
- le circuit collé dans un coin ;
- un contour absent ou incorrect ;
- des textes en dehors de la carte ;
- des perçages mal placés.
Dans ce cas, il faut vérifier le fichier Gerber avant de commander. Le zip a pu ếtre corrompu lors du téléchargement.
Le fichier ZIP proposé ici est prévu pour être envoyé tel quel. La vérification dans le visualiseur JLCPCB reste toutefois indispensable avant paiement.
